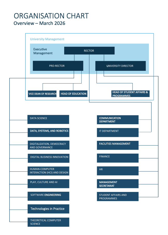
Organisation
The IT University’s organisational structure comprises a Board of Directors, an Executive Management, and a University Management.
The Executive Management consist of:
- Rector Per Bruun Brockhoff
- Pro-rector Jakob Grue Simonsen
- University director Georg Dam Steffensen
The University Management consist of the Executive Management and three area heads:
- Head of Research Morten Hjelholt
- Head of Education Luís Cruz-Filipe
- Head of Student Affairs and Programmes Lene Rehder
The university is organised into nine research sections, as well as a number of administrative departments, as outlined below.
There is a number of administrative departments and nine sections. Here you can see the Articles of Association of the IT University of Copenhagen.
